行业新闻
2021年中国军用线缆及组件行业产业链及竞争格局分析
一、军用线缆生产工艺
军用线缆主要是通过绝缘、辐照、成缆等工艺来制作完成,涉及的工艺门类非常广泛,包括有色金属的熔炼和压力加工,塑料、橡胶、油漆等化工技术,纤维材料的绕包、编织等纺织技术,金属材料的绕包及金属带材的纵包、焊接等金属成形加工工艺等。
各类型军用线缆生产工艺流程

二、军用线缆及组件产业链
军用线缆及组件产业链由上游原材料、中游线缆组件生产制造和下游应用领域三部分构成。其中上游主要原材料为绝缘材料(氟塑料、聚烯烃塑料等绝缘材料)、金属导体(镀银、镀锡、镀镍铜导体等);中游生产制造企业包括国外公司、国企和民企;下游应用在军工领域关键零部件及整机装备制造中。
军用线缆及组件产业链

三、我国军费规模现状
我国军费持续增长,装备列装需求缺口大。据财政部数据,2021年财政预算国防预算13795亿元(其中:中央本级安排13553亿元),比上年预算执行数增长6.8%。
2008-2021年中国国防预算支出规模情况

从国防支出的结构上看,我国在国防装备方面的支出结构呈现优化趋势。我国国防费由人员生活费、训练维持费及装备费三部分组成,各自约占三分之一,其中装备费主要用于武器装备的研发、试验、采购、维修、运输及存储。近年来随着我国裁军、军改等的推进,装备的列装速度不断加快。
我国军费构成项目及具体用途

四、军用线缆及组件行业竞争格局
军工用线缆虽然属于配套电子元器件,但由于应用领域特殊,需要较高的生产制造水平。早期我国军工用线缆特别是航天航空用线缆大量依赖于进口。近年来,随着我国整体科技水平的提升以及民营企业的积极参与,军工线缆的国产化率逐步得到提高。
军用线缆及组件主要参与公司

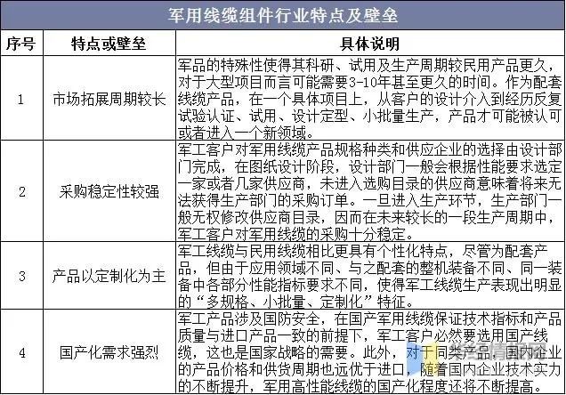
五、军用线缆及组件行业特点及壁垒
我国的军用线缆特别是用于高端装备的高性能传输线缆,由于占整体装备价值较低且技术水平有限,早期主要从国外进口。近十年来,随着我国对国防科技工业的投入加大,装备自主化率和国产化率的大幅提升,军工线缆行业快速发展。
军用线缆组件行业特点及壁垒


